新闻资讯
推荐新闻
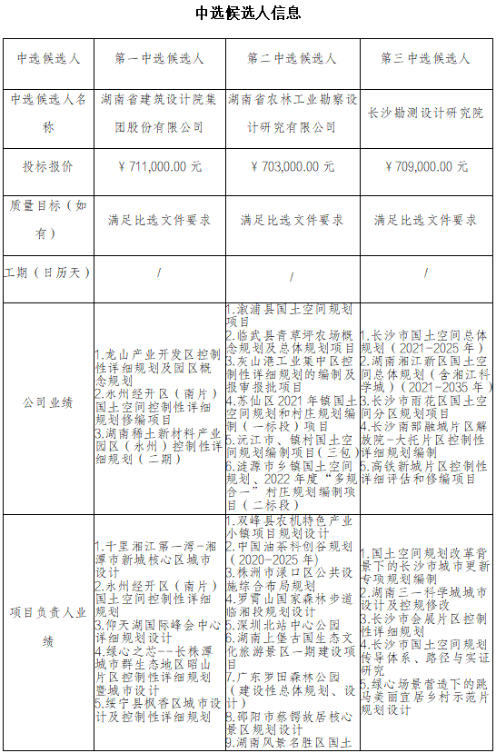
衡阳纺织机械厂地块产业策划和城市更新规划编制公开比选中选候选人公示
发布: 2025-12-12 10:00:56



比 选人:衡阳市国有资产投资控股集团有限公司
地 址:衡阳市高新产业技术开发区(西二环)11号3楼313室
联 系 人:王先生
电 话:0734-8828282
监管部门:衡阳市国有资产投资控股集团有限公司综合管理部
地 址:衡阳市高新产业技术开发区(西二环)11号1栋3楼301室
联 系 人:邓先生
电 话:0734-8888071
监督单位:中共衡阳市国有资产投资控股集团有限公司纪律检查委员会
地 址:衡阳市高新产业技术开发区(西二环)11号1栋2楼208室
联 系 人:张女士、刘先生
电 话:0734-8888393
地 址:湖南省衡阳市高新区华新大道11号 E-MAIL:hxgtbgs@163.com TEL:+86 (734) 882 8281
